3月17日,行知社区成功举办第三期考研复试经验线上分享会,活动邀请到姜晋楠担任主讲嘉宾,共计200余名同学参加。

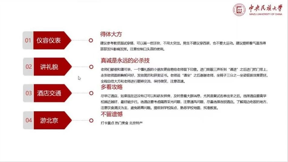
姜晋楠向同学们做了关于中央民族大学的考情介绍,分享了相关学科语文专业的复试流程,并详细介绍了同学们在面试时的应做的各项准备工作,包括穿着、礼仪、态度等方面,尤其强调面试时要保持良好的心态。她提到,复试期间要针对学校做好充分的攻略,密切关注官方消息。最后,姜晋楠鼓励同学们只要坚持下去,就会迎来未来的美好曙光。

此次考研复试经验分享会的成功举办让同学们对学科语文专业有了更加深入的了解,不少同学表示自己从中汲取了很多关于考研复试的经验,更加增强了考研复试的信心与决心。
受邀嘉宾:
姜晋楠,中央民族大学学科语文专业研究生,赚钱网站
1904班毕业生。